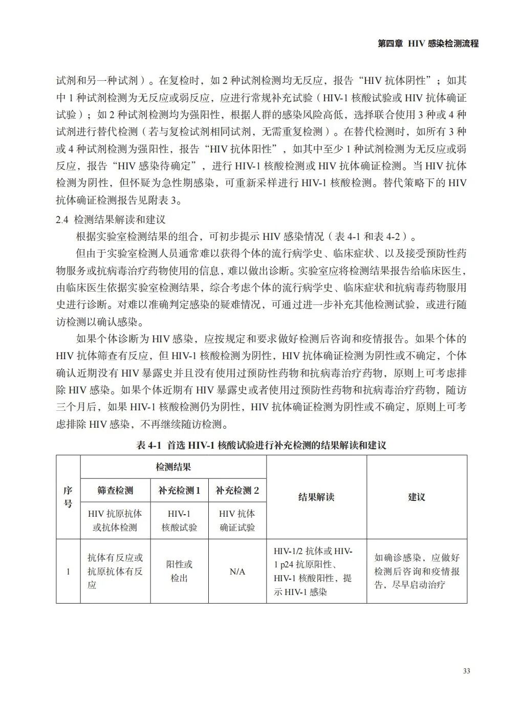
中国疾病预防控制中心发布《全国艾滋病检测技术规范(2025年修订版)》
更新时间:2025/11/10 15:30:00 浏览次数:4015
近日,中国疾病预防控制中心发布 《全国艾滋病检测技术规范(2025年修订版)》具体内容如下:
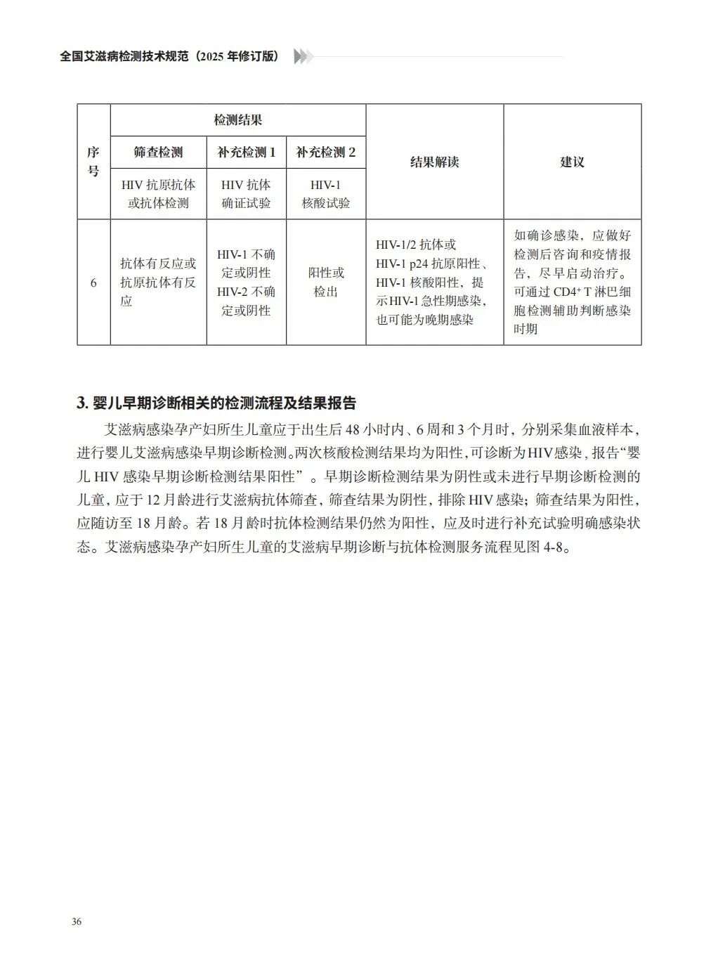
艾滋病检测贯穿于感染者筛查发现、精准诊断、治疗评估和疫情监测的全过程,是艾滋病防治工作的重要基石。为适应艾滋病防治工作的新需求,引进国内外最新技术进展,提升我国艾滋病检测实验室的技术能力,中国疾病预防控制中心性病艾滋病预防控制中心组织专家对《全国艾滋病检测技术规范(2020年修订版)》进行了系统修订,形成《全国艾滋病检测技术规范(2025年修订版)》,已于近期由中国疾病预防控制中心正式下发至全国艾滋病确证中心实验室及有关单位。
《全国艾滋病检测技术规范(2025年修订版)》立足于我国艾滋病检测体系发展和防治实践需求,参考世界卫生组织及国内外最新技术指南,适时引入新方法和新策略,引领和推动我国艾滋病检测技术的先进性以及检测流程的科学性。主要修订内容包括:(1)明确要求抗体确证检测结果为不确定时应进行核酸检测,以尽快确认HIV感染状态;(2)新增了HIV-1 DNA定量检测方法;(3)新增了HIV-1基因测序和分型检测技术和方法;(4)新增了慢病毒转基因治疗者的HIV感染检测流程;(5)新增了低病毒载量样本进行基因型耐药检测的处理流程;(6)将实验室质量控制和生物安全相关内容独立编制为《全国艾滋病检测实验室质量控制指南》,以进一步提升实验室管理专业化水平。
本次修订体现了艾滋病检测技术的最新进展,强化了检测流程的科学性与规范性,为全国各级各类艾滋病检测实验室提供了系统、实用的技术指导,将有效推动我国艾滋病检测工作高质量发展。
全国艾滋病检测技术规范(2025年修订版)
扫描下载体外诊断头条APP
扫描关注CAIVD官方微信
扫描关注CAIVD官方视频号
扫描关注CACLP官方微信
扫描关注CACLP官方视频号
全国卫生产业企业管理协会实验医学分会
( 京ICP备15010734号-10 )



