26年6月1日起施行!国家卫健委发布《医院感染管理信息系统基本功能标准》等3项推荐性卫生行业标准
更新时间:2025/12/30 17:44:04 浏览次数:1777
《医院感染管理信息系统基本功能标准》等3项推荐性卫生行业标准,编号和名称如下:
WS/T547—2025医院感染管理信息系统基本功能标准(代替WS/T547—2017)
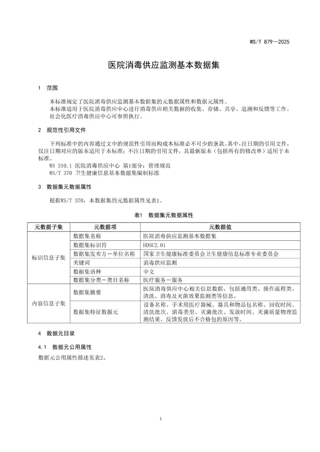
WS/T879—2025医院消毒供应监测基本数据集
WS/T880—2025用人单位职业健康信息系统基本功能标准
上述标准自2026年6月1日起施行,WS/T547—2017同时废止。
特此通告。
国家卫生健康委
2025年12月12日
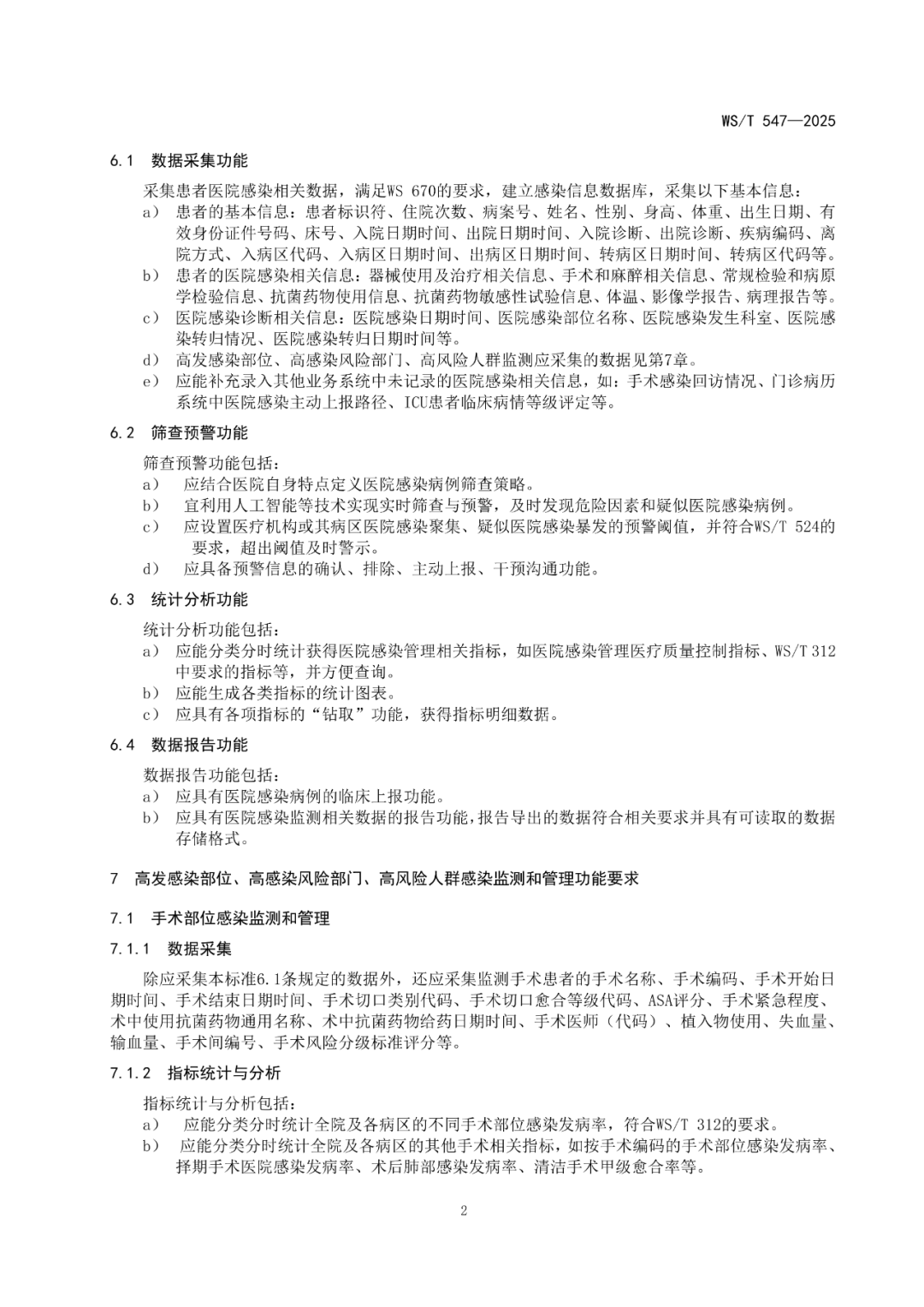
WS/T547—2025医院感染管理信息系统基本功能标准
WS/T879—2025医院消毒供应监测基本数据集
扫描下载体外诊断头条APP
扫描关注CAIVD官方微信
扫描关注CAIVD官方视频号
扫描关注CACLP官方微信
扫描关注CACLP官方视频号
全国卫生产业企业管理协会实验医学分会
( 京ICP备15010734号-10 )



