国家器审中心:12项体外诊断医疗器械注册指导原则征求意见
更新时间:2026/2/3 18:17:54 浏览次数:2932
近日,国家器审中心公开征求《手术动力设备注册审查指导原则(2025年修订版)(征求意见稿)》等33项第二类医疗器械注册审查指导原则意见的通知。其中包含二氧化碳测定试剂注册审查指导原则(征求意见稿)等12项体外诊断试剂项目。具体如下:
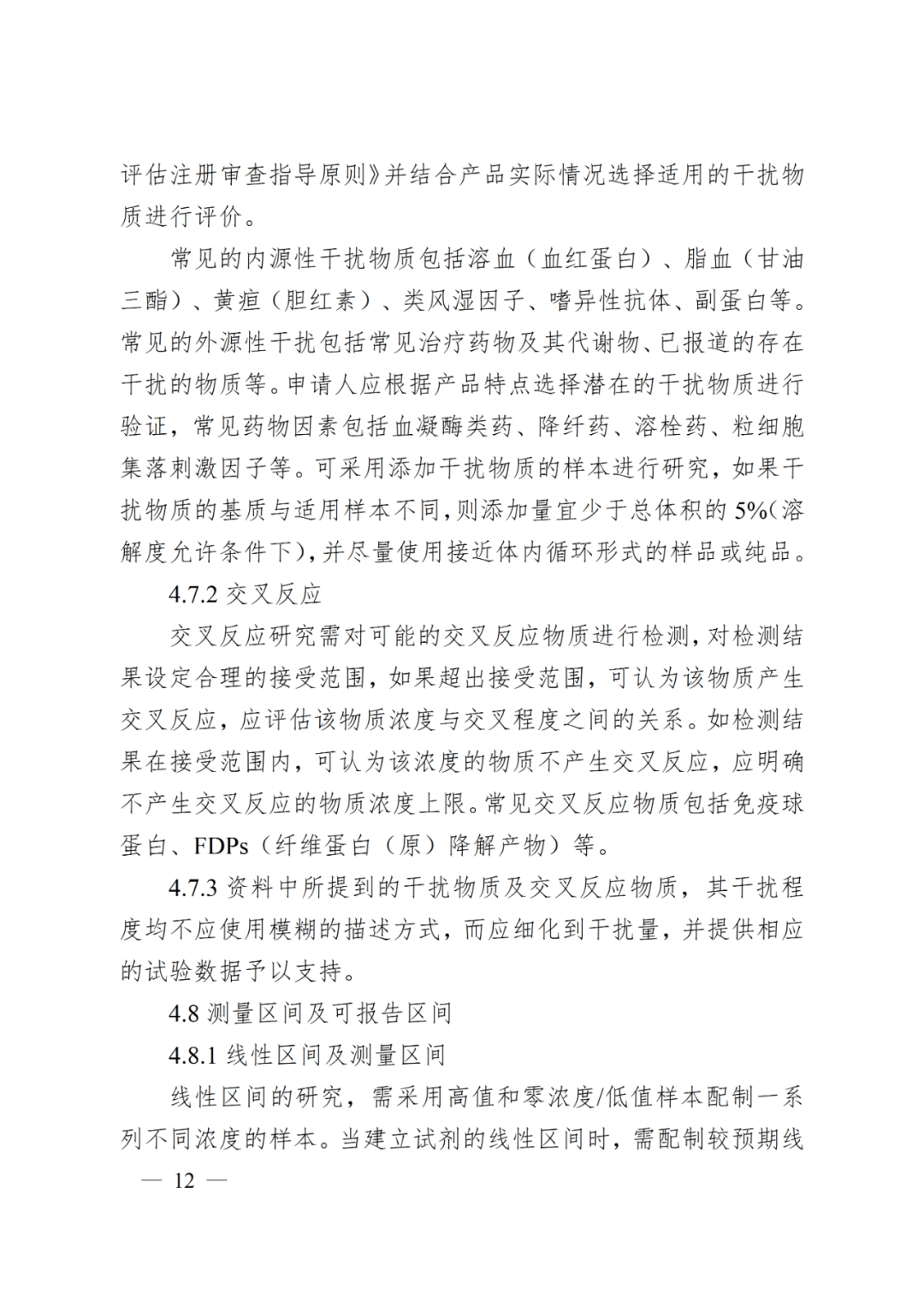
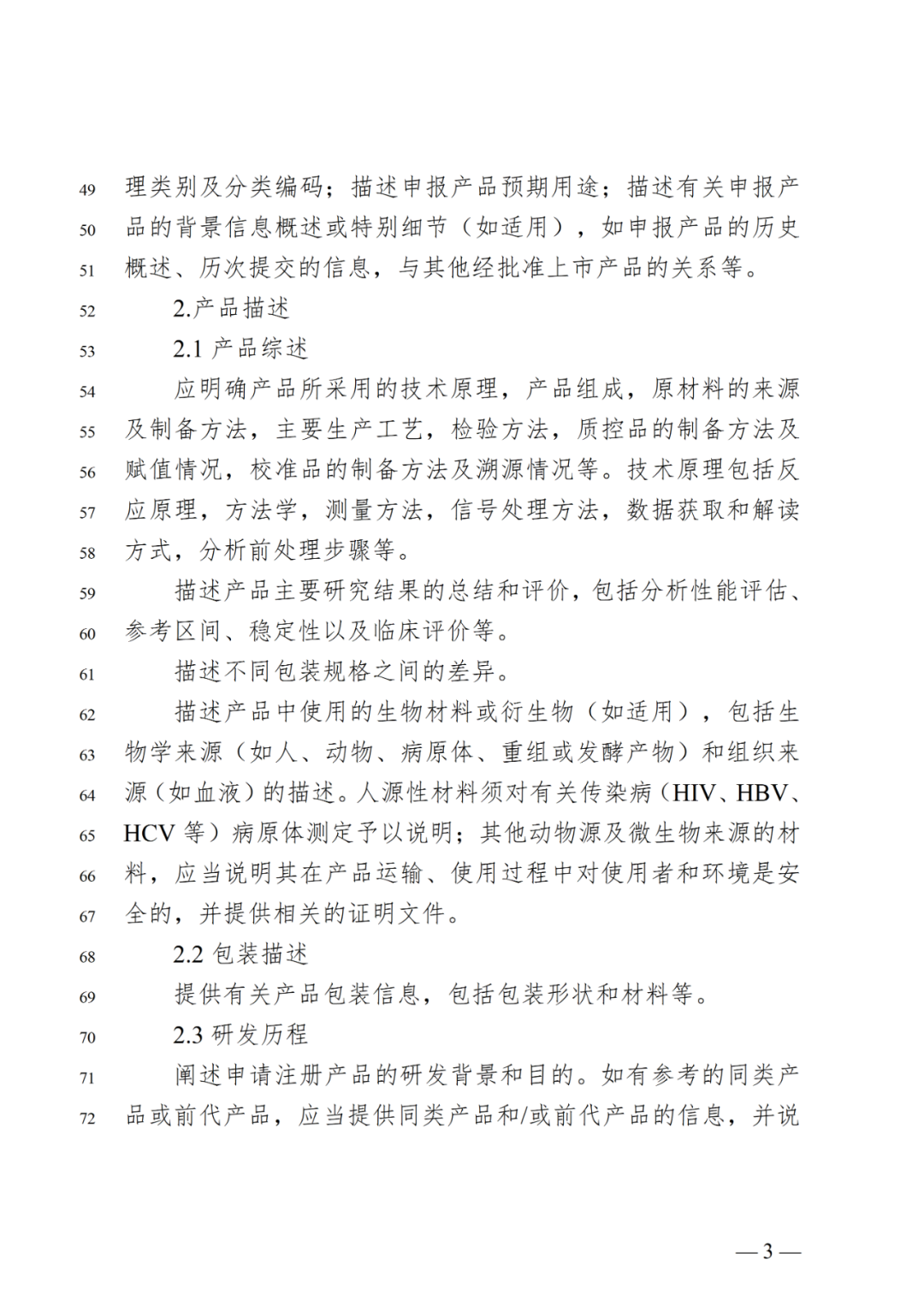
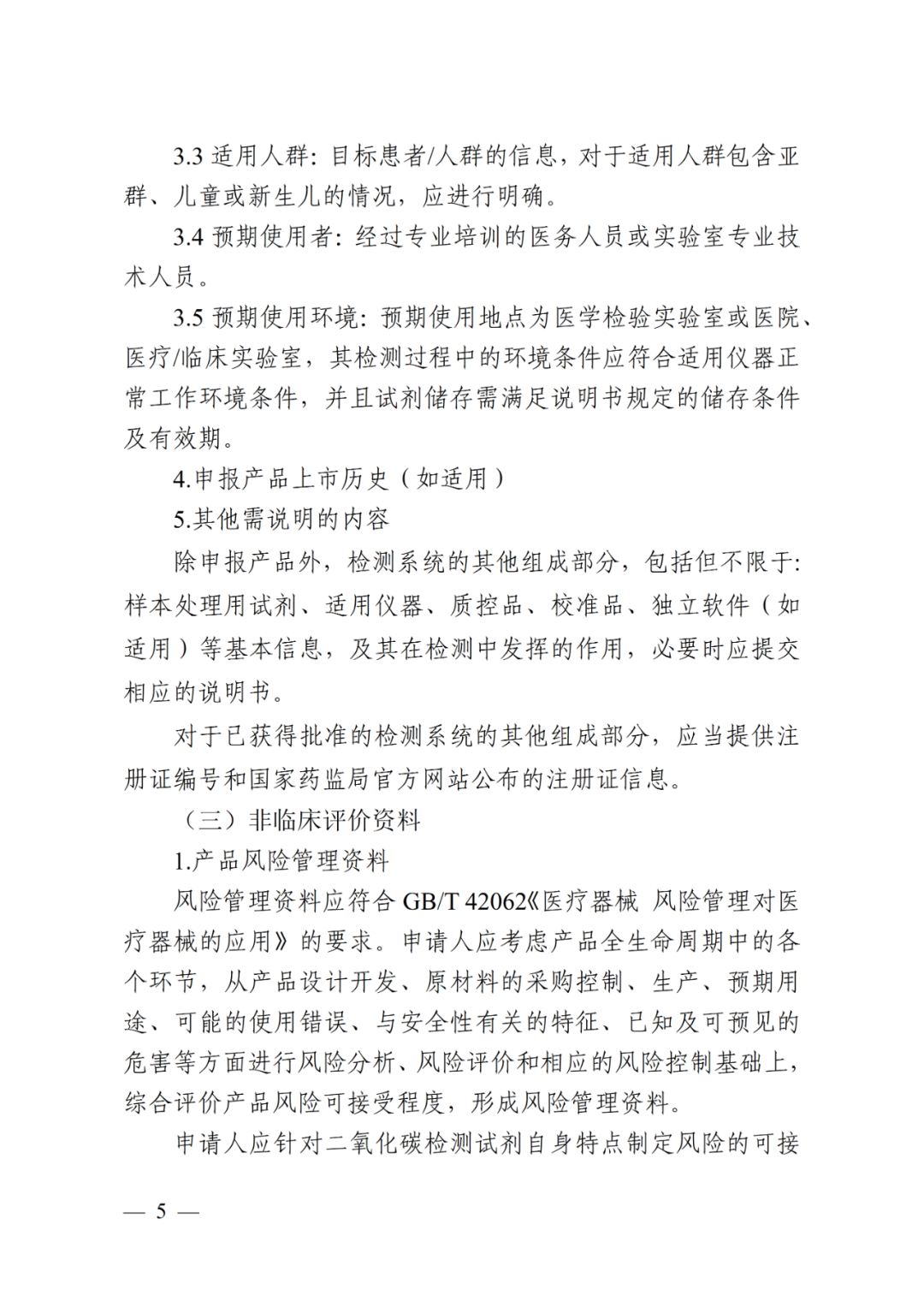
二氧化碳测定试剂注册审查指导原则(征求意见稿)
丙戊酸测定试剂注册审查指导原则(征求意见稿)
地高辛检测试剂注册审查指导原则(征求意见稿)
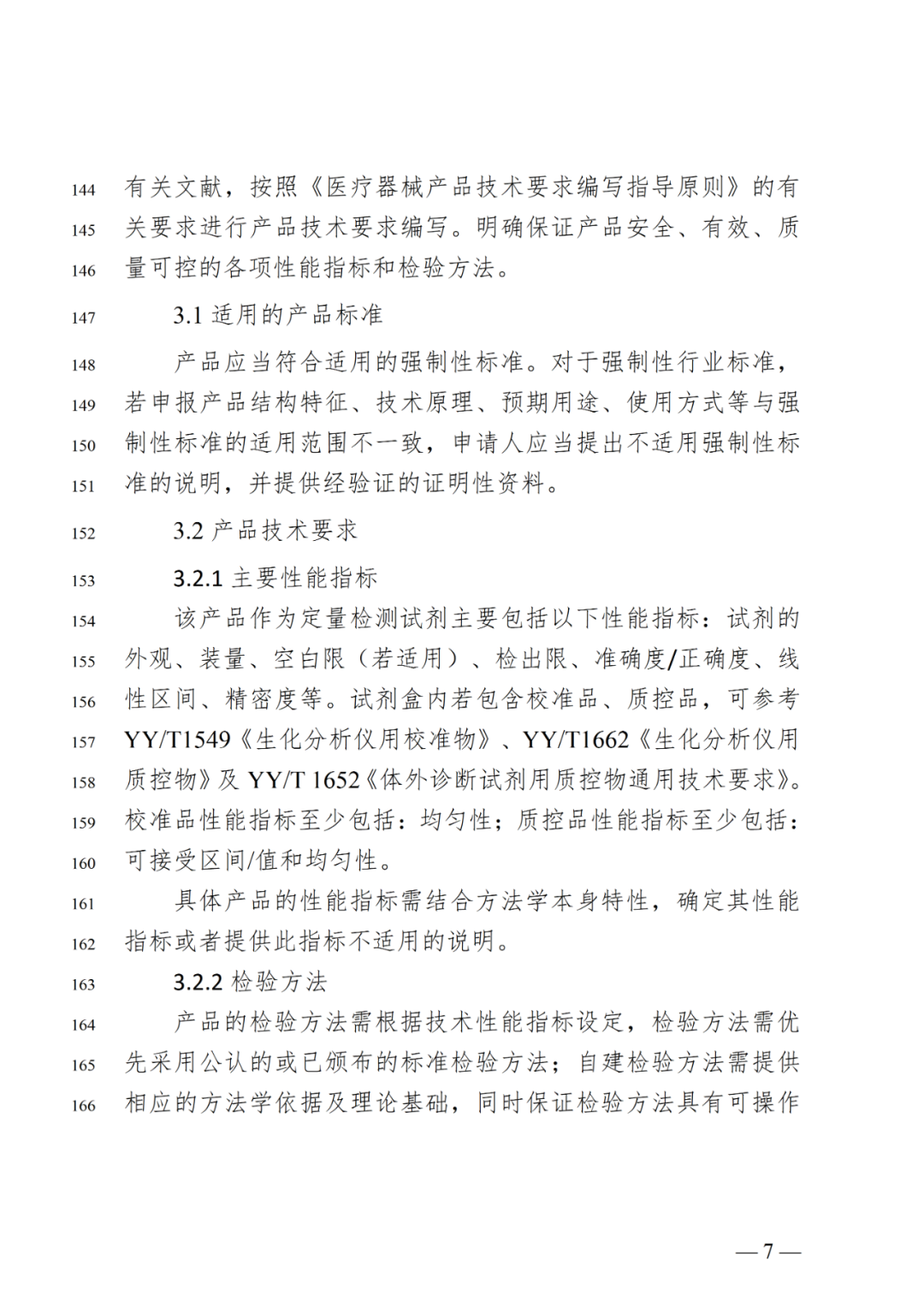
卡马西平测定试剂注册审查指导原则(征求意见稿)
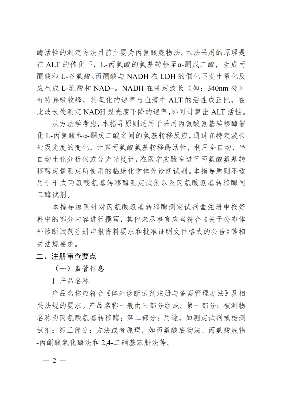
丙氨酸氨基转移酶测定试剂注册审查指导原则(2025年修订版)(征求意见稿)
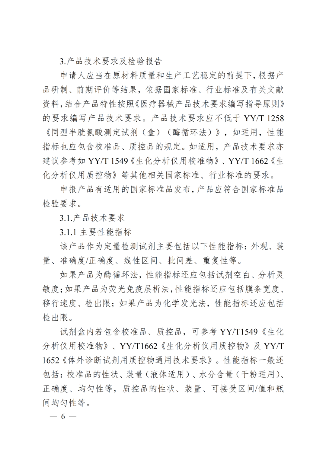
同型半胱氨酸检测试剂注册审查指导原(2025年修订版(征求意见稿)
胰岛素测定试剂盒注册审查指导原则(2025年修订版)(征求意见稿)
C肽测定试剂注册技术审查指导原则(2025年修订版)(征求意见稿)
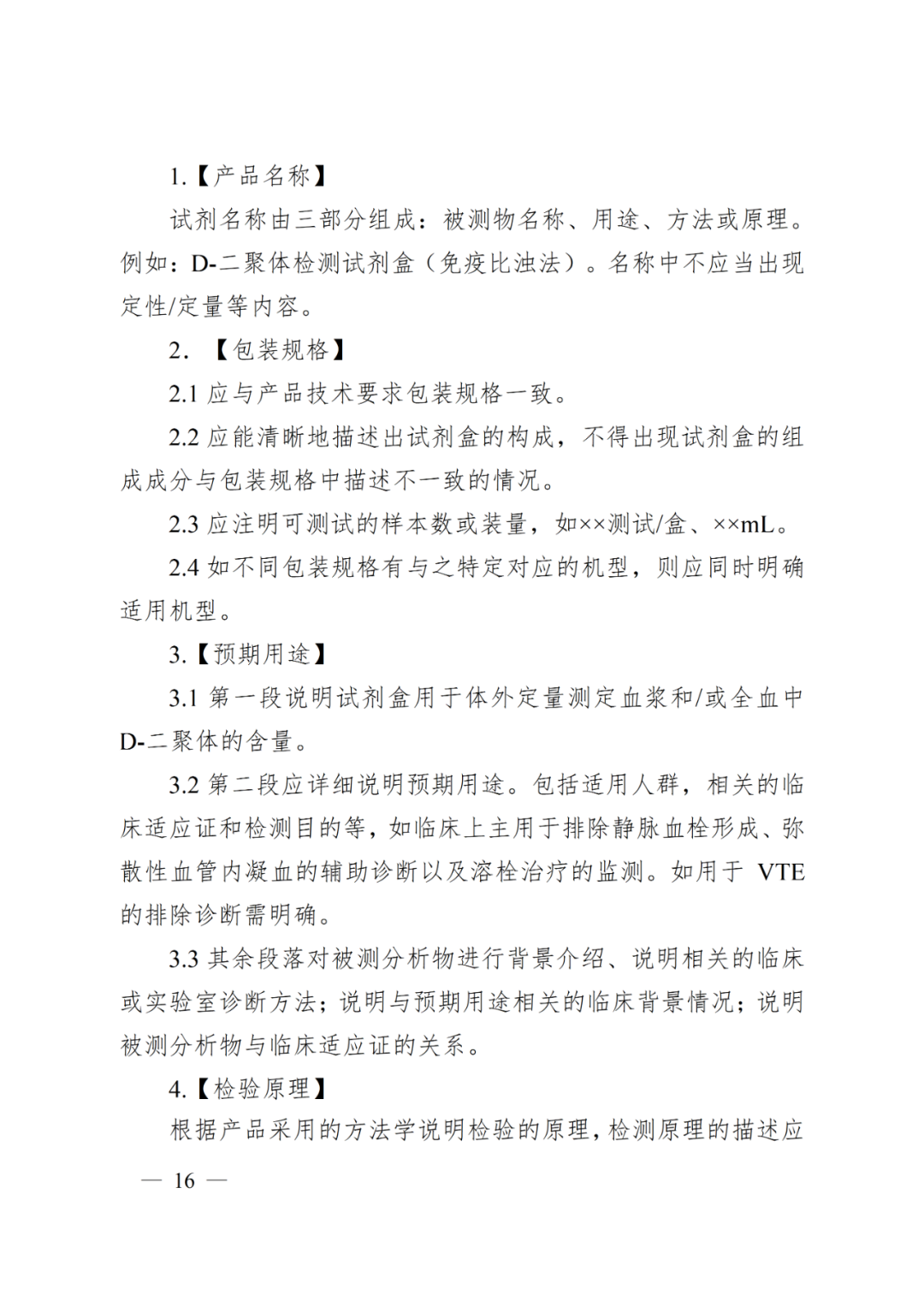
D-二聚体检测试剂注册审查指导原则(2025年修订版)(征求意见稿)
腺苷脱氨酶测定试剂注册审查指导原则(征求意见稿)
乳酸检测试剂注册审查指导原则(征求意见稿)
血小板分析仪注册审查指导原则(征求意见稿)
扫描下载体外诊断头条APP
扫描关注CAIVD官方微信
扫描关注CAIVD官方视频号
扫描关注CACLP官方微信
扫描关注CACLP官方视频号
全国卫生产业企业管理协会实验医学分会
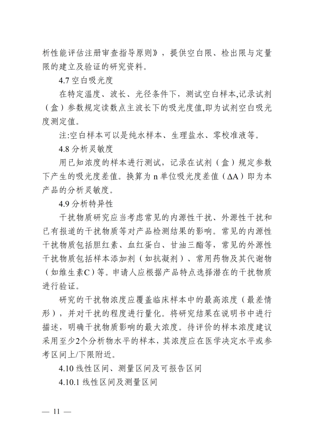
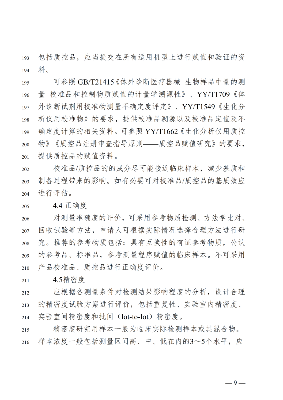
( 京ICP备15010734号-10 )



