血清淀粉样蛋白A(SAA)的临床意义
更新时间:2026/2/8 18:40:09 浏览次数:5901感染是指细菌、病毒、真菌、寄生虫等病原体侵入人体所引起的局部组织和全身性炎症反应,感染的途径有:呼吸道感染、消化道感染、创伤感染、接触感染、垂直传播(母婴传播),而根据入侵病原体的不同,感染又分为:细菌感染、病毒感染、真菌感染等,目前对于感染性疾病的实验室检查手段有病原学检测(如微生物培养、病原体核酸、病毒抗原/抗体检测)以血清学炎症标志物的检测。病原学检测是感染性疾病诊断的“金标准”,但常规微生物培养至少需要18-48h,其阴性结果并不能排除感染的发生。近年来,由于不能高效的鉴别感染病原体而导致抗生素的滥用现象越来越严重,细菌感染引发的耐药细菌性疾病不断发生,抗生素耐药性的现象也频频出现。于是,SAA的检测就进入了检验科视线!
何为SAA?
SAA(Serumamyloid A,SAA)全称血清淀粉样蛋白A,是一种由肝细胞产生后被分泌到血清中的一种急性时相蛋白,主要通过存在血液、细胞表面和细胞内的蛋白降解。肝脏是最主要的降解场所。在急性时相期,大量的细胞因子IL-1、IL-6和TNF-α刺激到肝脏细胞合成和释放SAA。
SAA特点:
在感染3-6h开始增高,半衰期约50min,幅度可达 10-1000倍,清除病原体后迅速降至正常水平。
SAA的临床应用:
临床上可建议血常规与CRP、SAA联合检测,讲到这里大家可能会疑问,CRP与SAA都是急性时相反应蛋白,既然已经有了CRP为何还要检测SAA呢。小编在不了解SAA的时候也有同样的疑问, CRP虽然不受放化疗、皮质激素治疗的影响但CRP缺乏特异性,在细菌性感染、或者混合感染时CRP指标有所升高,病毒感染时不升高或者轻微升高,变化不明显。SAA在细菌、病毒感染时都升高。
由于SAA对病毒性感染和细菌性感染都有升高,对局部炎症也有灵敏反应;伴随着感染的康复或炎症消失,SAA浓度会迅速下降到正常水平。介于SAA的生物特性,它在临床上通常被用于提示炎症反应和鉴别感染类型,与CRP和WBC联合检测,被多位专家认可为是现代医学检测的“新三大常规”。
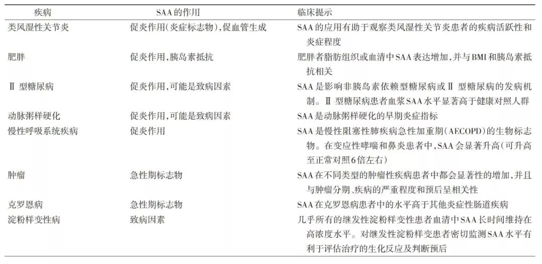
SAA临床意义:
研究分析病毒感染患者单独检测CRP、SAA、WBC以及3个指标联合检测的诊断效率,曲线下面积(AUC值)在SAA、CRP和WBC的单独对病毒感染疾病检测时分别为0.83,0.54,0.72,而三个指标联合时为0.90,SAA/CRP比值为0.85。此外,SAA、 CRP和WBC联合检测的回归分析中对细菌感染和病毒感染的正确判断率分别达92.25% 和85.28%。3个指标联合检测的特异性、灵敏性和阳性预测值、阴性预测值都比单独检测时更高。
在小儿急性感染时SAA和CRP联合检测在诊断中有互补作用有利于小儿早期感染的诊断和治疗。可弥补病毒感染时CRP水平差异无显著性,有利于小儿感染性疾病的早期诊断。
SAA和CRP联合检测可弥补病毒感染时CRP水平差异无显著性,有利于小儿感染性疾病的早期诊断。
感染性疾病SAA检测结果的临床提示
感染急性期SAA与CRP联合检测结果的临床提示
总结:SAA与CRP、血常规的联合检测可为临床鉴别诊断细菌与病毒感染的提供有力依据,可以有效鉴别病毒感染,并判断病毒感染的程度,指导合理治疗及用药。
扫描下载体外诊断头条APP
扫描关注CAIVD官方微信
扫描关注CAIVD官方视频号
扫描关注CACLP官方微信
扫描关注CACLP官方视频号
全国卫生产业企业管理协会实验医学分会
( 京ICP备15010734号-10 )



