VIEW│抗流感药物为何会引发精神类不良反应?真实世界数据结合动物实验证据给出线索
更新时间:2026/2/6 18:35:42 浏览次数:1219流感是高传染性的急性呼吸道感染,抗流感药物仍是临床治疗的重要基石。但近年来,抗流感药物相关的精神类不良反应(pAEs)报告呈上升趋势,其人群特征与潜在机制亟待系统阐明。近期,南方医科大学珠江医院罗鹏、陈新团队,香港大学微生物学系袁硕峰团队在VIEW期刊(IF 8.5,JCR分区Q1)上发表研究论文《Neural mechanisms and clinical features of anti-influenza drug-related psychiatric adverse events》(DOI:10.1002/VIW.20250057),通过药物警戒数据库挖掘结合小鼠模型与转录组学分析,系统解析了抗流感药物相关pAEs的流行病学特征、行为学与神经病理学证据,并提出可能的分子通路基础,为临床安全用药与风险管理提供参考。
一、
实世界信号:pAEs报告比例与高风险人群
研究基于两大全球药物警戒数据库 FAERS与VigiBase,对抗流感药物相关pAEs进行系统筛选、去重与信号检测(采用ROR、IC、PRR等方法)。最终纳入病例 FAERS 5,016例、VigiBase 14,511例。主要发现包括:
●抗流感药物相关pAEs的报告比例在FAERS为22.9%、在VigiBase为17.4%。
●分层分析显示:45岁以下人群与男性为pAEs的高风险人群。
●研究在两类数据库中识别出18种特征性pAEs(异常行为、谵妄、幻觉、意识混乱等)。
图一 抗流感药物相关精神科不良事件的识别与特征分析
●在VigiBase中,研究进一步通过单因素与多因素logistic回归分析提示:在校正年龄与性别后,pAEs可能与患者生存结局相关。
图二 pAEs与患者生存结局的logistic回归分析
二、
动物实验证实:认知与运动功能受损,并伴随海马CA1神经元减少
为从“相关性信号”走向“可验证证据”,研究建立磷酸奥司他韦与玛巴洛沙韦干预的小鼠模型,并开展多维度行为学评估,包括:爬杆试验(运动协调)、旷场试验(自主活动/焦虑样行为相关指标)、新物体识别(识别记忆)、Morris水迷宫(空间学习记忆)。
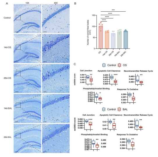
结果显示:给药组小鼠出现显著认知功能损伤与运动协调能力障碍。神经病理学方面,尼氏染色提示给药组小鼠海马CA1区神经元(尼氏小体/神经元数量指标)明显减少并出现相关结构性改变。
图三 两种抗病毒药物对小鼠自主活动、精神状态及学习记忆能力的影响
图四 两种抗病毒药物对小鼠运动功能及新物体探索能力的影响
图五 两种抗流感病毒药物对小鼠脑组织海马体CA1区神经元的影响
三、
机制线索:多条神经相关通路可能共同参与
研究进一步对小鼠脑组织开展转录组测序,并采用 ssGSEA评估通路活性变化,筛得与精神类不良反应相关的关键通路改变,主要包括:
●cell junction pathway(细胞连接通路)
●apoptotic cell clearance pathway(凋亡细胞清除通路)
●neurotransmitter release cycle pathway(神经递质释放循环通路)
●response to oxidative stress pathway(氧化应激反应通路)
●phosphatidylinositol binding pathway(磷脂酰肌醇结合通路)
研究指出,在不同给药组中,上述通路的ssGSEA得分相较对照组出现降低,提示抗流感药物可能通过扰动多条与神经功能稳态相关的通路网络,从而参与 pAEs的发生发展。
图六 各组精神类不良反应相关通路中ssGSEA得分
结语:
研究为临床安全用药与风险监测提供依据
该研究以“真实世界药物警戒信号、动物行为学与神经病理验证、转录组机制解析”的整合路径,首次系统呈现了抗流感药物相关pAEs的人群特征与潜在分子机制线索,为临床识别高风险人群、加强用药监测与不良反应管理提供了重要参考。
论文信息
题目:Neural mechanisms and clinical features of anti-influenza drug-related psychiatric adverse events
期刊:VIEW(Research Article,Open Access)
DOI:10.1002/VIW.20250057
通讯作者:Peng Luo(luopeng@hku.hk;luopeng@smu.edu.cn),Shuofeng Yuan(yuansf@hku.hk),Xin Chen(chen_xin1020@163.com)
扫描下载体外诊断头条APP
扫描关注CAIVD官方微信
扫描关注CAIVD官方视频号
扫描关注CACLP官方微信
扫描关注CACLP官方视频号
全国卫生产业企业管理协会实验医学分会
( 京ICP备15010734号-10 )



