近日,上海卫生健康委等十四部门发布《落实〈2025 年纠正医药购销领域和医疗服务中不正之风工作要点〉任务分工方案》的通知(以下简称《任务分工方案》)。
在此之前,国家卫生健康委等14部门联合发布《关于印发 2025 年纠正医药购销领域和医疗服务中不正之风工作要点的通知》。此次上海版《任务分工方案》在国家版《工作要点》基础上在监管重点领域进行细化,并且给出具体的职责分工方案。
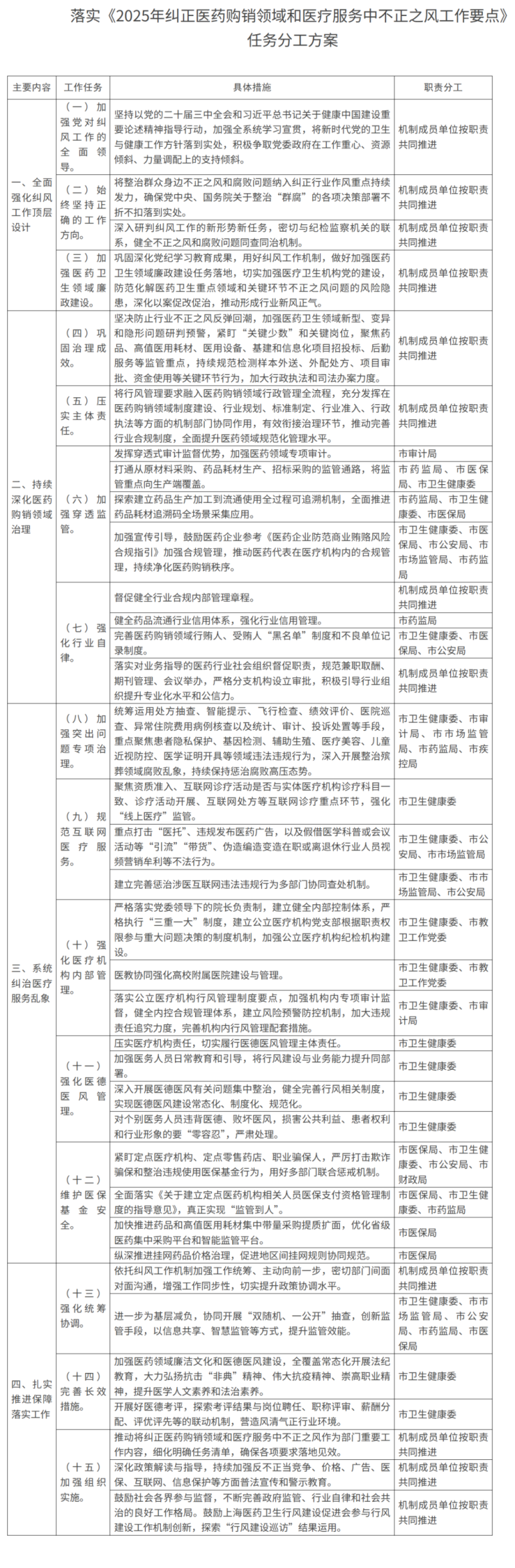
此次《任务分工方案》将全面强化纠风工作顶层设计、持续深化医药购销领域治理、系统纠治医疗服务乱象、扎实推进保障落实工作四个板块细化出15项工作任务要求。
《任务分工方案》要求,持续深化医药购销领域治理,紧盯医药购销领域关键环节,坚决防止行业不正之风反弹回潮,紧盯“关键少数”和关键岗位,聚焦药品、高值医用耗材、医用设备、基建和信息化项目招投标、后勤服务等监管重点,持续规范检测样本外送、外配处方、项目审批、资金使用等关键环节行为,加大行政执法和司法办案力度。
在系统纠治医疗服务乱象方面,《任务分工方案》提出强化医疗机构内部管理,明确要求严格落实党委领导下的院长负责制,建立健全内部控制体系,严格执行“三重一大”制度,建立公立医疗机构党支部根据职责权限参与重大问题决策的制度机制,加强公立医疗机构纪检机构建设。
要求加强突出问题专项治理。统筹运用处方抽查、智能提示、飞行检查等多种手段,重点聚焦患者隐私保护、基因检测、辅助生殖、医疗美容、儿童近视防控、医学证明开具等领域违法违规行为,深入开展整治殡葬领域腐败乱象,持续保持惩治腐败高压态势。规范互联网医疗服务。聚焦资质准入、互联网诊疗活动是否与实体医疗机构诊疗科目一致、诊疗活动开展、互联网处方等互联网诊疗重点环节,强化“线上医疗”监管。重点打击“医托”、违规发布医药广告,以及假借医学科普或会议活动等“引流”“带货”、伪造编造变造在职或离退休行业人员视频营销牟利等不法行为。
强化医德医风管理。要深入开展医德医风有关问题集中整治,健全完善行风相关制度,实现医德医风建设常态化、制度化、规范化。对个别医务人员违背医德、败坏医风,损害公共利益、患者权利和行业形象的要“零容忍”,严肃处理。除此之外,《任务分工方案》还提到,要严格执行2025年版医务人员职业道德准则的10项要求和上海市医疗机构工作人员廉洁从业九项准则实施细则的55项具体要求,开展好医德考评,以及探索考评结果与岗位聘任、职称评审、薪酬分配、评优评先等的联动机制,营造风清气正行业环境。