
各有关单位:
根据国家药品监督管理局2025年度医疗器械注册审查指导原则制修订计划的有关要求,我中心组织编制及修订了《葡萄糖-6-磷酸脱氢酶检测试剂注册审查指导原则(征求意见稿)》(附件1)、《全自动血型分析仪注册审查指导原则(2025年修订版)(征求意见稿)》(附件2)、《人表皮生长因子受体2基因扩增检测试剂(荧光原位杂交法)注册审查指导原则(2025年修订版)(征求意见稿)》(附件3)、《丙型肝炎病毒核酸基因分型检测试剂注册技术审查指导原则(2025年修订版)(征求意见稿)》(附件4)共4项医疗器械注册审查指导原则,经调研、讨论,现已形成征求意见稿,即日起在网上公开征求意见。
如有意见和建议,请填写意见反馈表(附件5),以电子邮件的形式于2025年12月10日前反馈至我中心相应联系人。邮件主题及文件名称请以“《XX注册审查指导原则(征求意见稿)》意见反馈+反馈单位名称”格式命名。
联系人及方式:
1.葡萄糖-6-磷酸脱氢酶检测试剂注册审查指导原则(征求意见稿)
联系人:焦童、刘容枝
电话:010-86452588,010-86452532
邮箱:jiaotong@cmde.org.cn, liurz@cmde.org.cn
2.全自动血型分析仪注册审查指导原则(2025年修订版)(征求意见稿)
联系人:傅继欢、郑生伟
联系电话:010-86452882、010-86452541
电子邮箱:fujh@cmde.org.cn、zhengsw@cmde.org.cn
3.人表皮生长因子受体2基因扩增检测试剂(荧光原位杂交法)注册审查指导原则(2025年修订版)(征求意见稿)
联系人:李鹏飞、李晓丽
联系电话:010-86452877、010-86452548
电子邮箱:lipf@cmde.org.cn、lixl@cmde.org.cn
4.丙型肝炎病毒核酸基因分型检测试剂注册技术审查指导原则(2025年修订版)(征求意见稿)
联系人:解怡、李晓丽
联系电话:010-86452862、010-86452548
电子邮箱:xieyi@cmde.org.cn、lixl@cmde.org.cn
国家药品监督管理局
医疗器械技术审评中心
2025年11月25日
葡萄糖-6-磷酸脱氢酶检测试剂注册审查指导原则
全自动血型分析仪注册审查指导原则(2025年修订版)征求意见稿
人表皮生长因子受体2基因扩增检测试剂(荧光原位杂交法)注册审查指导原则(2025年修订版)(征求意见稿)
丙型肝炎病毒核酸基因分型检测试剂注册技术审查指导原则(2025年修订版)(征求意见稿)
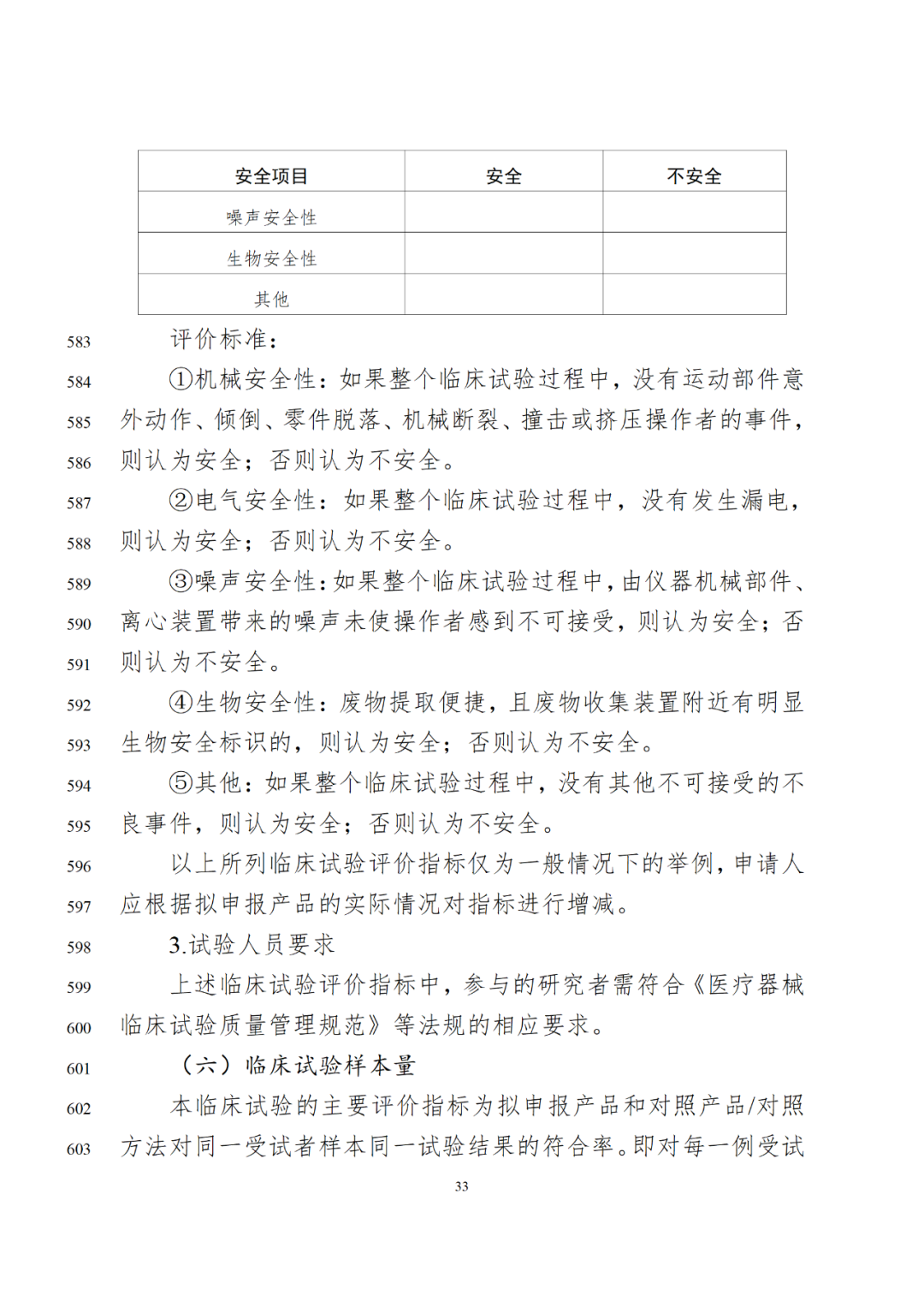
邮政编码:200052 电话:021-63800152 传真:021-63800151 京ICP备15010734号-10 技术:网至普网站建设